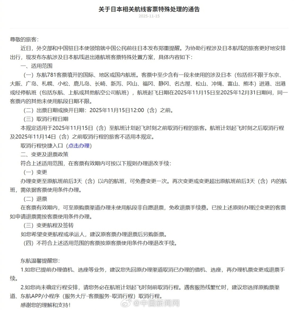
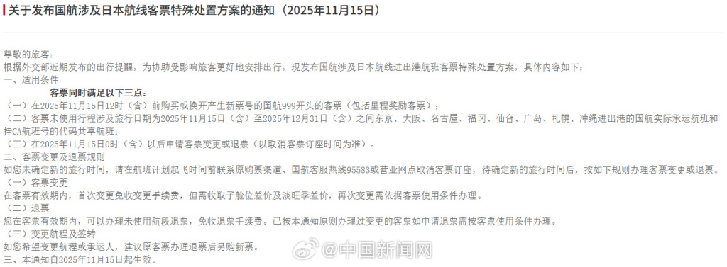
正文 三大航司发布日本航线客票处理通知:机票可免费退改 亿通速配 V管理员 /2025-11-15 16:00:03/3阅读/0评论 1115 文章最后更新时间2025年11月15日,若文章内容或图片失效,请留言反馈! 15日,中国南方航空股份有限公司发布《关于日本航线客票特殊处理的通知》,中国国际航空股份有限公司发布《关于发布国航涉及日本航线客票特殊处置方案的通知》,中国东方航空股份有限公司发布《关于日本相关航线客票特殊处理的通告》。
还没有评论,来说两句吧...